服务热线
020-85656975
|
在线留言
切换导航
网站首页
关于公司
公司介绍
企业文化
荣誉资质
安全评价机构信息公开表
主营业务
安全评价
安全风险评估
隐患排查
安全生产标准化
应急救援
安全教育
涉路项目质量与安全技术评价
安全评价收费标准
信息中心
报告公开
项目公示
相关法规
新闻中心
公司资讯
行业资讯
联系我们
人才招聘
当前位置:
首页
>
信息中心
>
项目公示
报告公开
项目公示
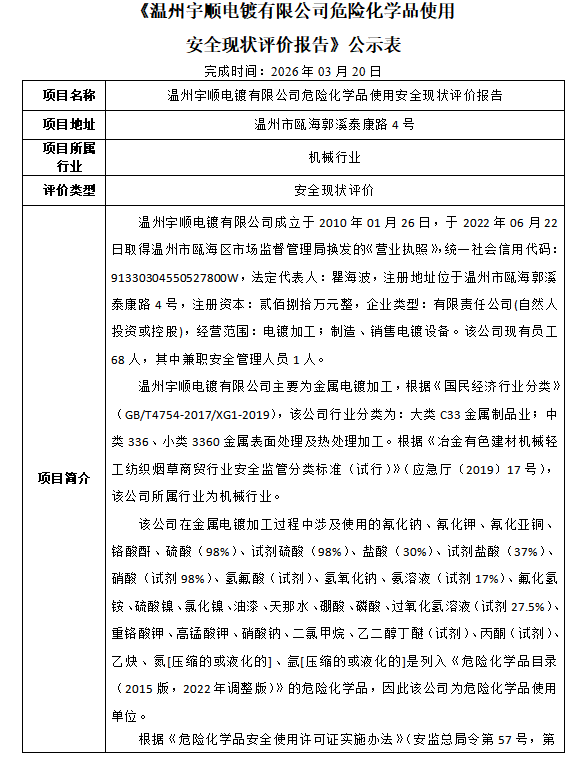
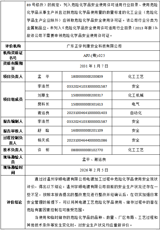
《温州宇顺电镀有限公司危险化学品使用 安全现状评价报告》公示表
发布时间:2026-04-01 发布者:
上一篇:没有了
下一篇:
相关新闻
《温州宇顺电镀有限公司危险化学品使用 安...
《温州市兴机电镀有限公司危险化学品使用 ...
《三门县恒大化工有限公司经营危险化学品 ...
《宁海县西店云龙金属彩色氧化厂危险化学品...
《宁波太格包装材料有限公司危险化学品使用...
《江门市和立建材有限公司大泽村乌口督顶、...
《揭阳广物绿色建材投资发展有限公司侨园镇...
《南雄市威涛工业气体供应站危险化学品经营...
links