服务热线
020-85656975
|
在线留言
切换导航
网站首页
关于公司
公司介绍
企业文化
荣誉资质
安全评价机构信息公开表
主营业务
安全评价
安全风险评估
隐患排查
安全生产标准化
应急救援
安全教育
涉路项目质量与安全技术评价
安全评价收费标准
信息中心
报告公开
项目公示
相关法规
新闻中心
公司资讯
行业资讯
联系我们
人才招聘
当前位置:
首页
>
信息中心
>
项目公示
报告公开
项目公示
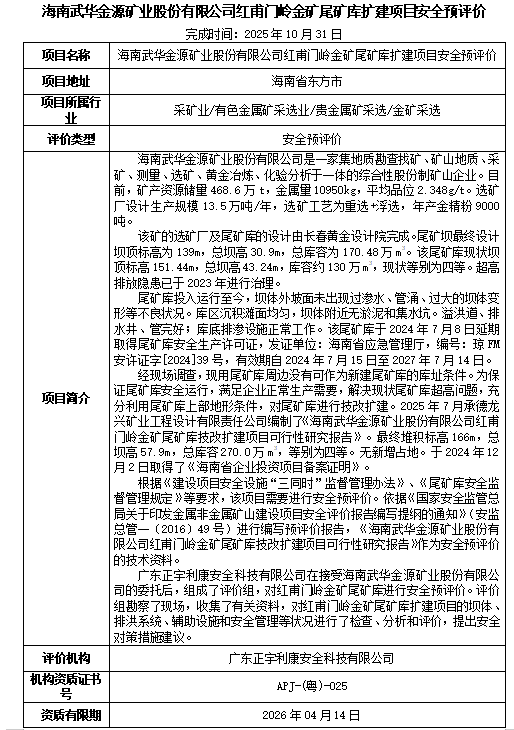
海南武华金源矿业股份有限公司红甫门岭金矿尾矿库扩建项目安全预评
发布时间:2025-11-21 发布者:
上一篇:
下一篇:
相关新闻
《东莞市黄江美德森万邦加油站有限公司危险...
《惠州交投横沥绿色现代石场有限公司广东省...
《深圳新桥景顺能源有限公司安全现状评价》...
《广州赫尔普化工有限公司危险化学品重大危...
《阳山中矿实业有限公司年产1.2万立方米大...
《东莞市九丰化工有限公司年产8万吨甲醇制...
《揭阳中石油能源有限公司揭阳中石油能源有...
《东莞市宏大加桥石油有限公司危险化学品经...
links