服务热线
020-85656975
|
在线留言
切换导航
网站首页
关于公司
公司介绍
企业文化
荣誉资质
安全评价机构信息公开表
主营业务
安全评价
安全风险评估
隐患排查
安全生产标准化
应急救援
安全教育
涉路项目质量与安全技术评价
安全评价收费标准
信息中心
报告公开
项目公示
相关法规
新闻中心
公司资讯
行业资讯
联系我们
人才招聘
当前位置:
首页
>
信息中心
>
项目公示
报告公开
项目公示
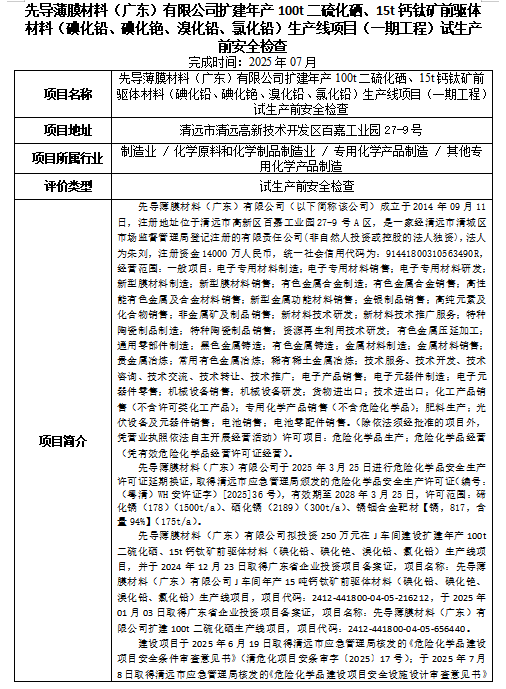
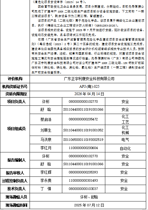
先导薄膜材料(广东)有限公司扩建年产100t二硫化硒、15t钙钛矿前驱体材料(碘化铅、碘化铯、溴化铅、氯化铅)生产线项目(一期工程)试生产前安全检查
发布时间:2025-08-21 发布者:
上一篇:
下一篇:
相关新闻
《海南雄创投资咨询有限公司乐东县千家镇乐...
《长新树脂(广东)有限公司二期工程建设项目安...
《江门市域峰贸易有限公司1#厂房、2#仓库之...
《东莞市银龙石油有限公司危险化学品经营项...
《中粮德信行健康产业有限公司经营危险化学...
《佛山市鹰彩化工有限公司危险化学品经营安...
《佛山市顺德区居都邦涂料有限公司经营危险...
《温州宇顺电镀有限公司危险化学品使用 安...
links