服务热线
020-85656975
|
在线留言
切换导航
网站首页
关于公司
公司介绍
企业文化
荣誉资质
安全评价机构信息公开表
主营业务
安全评价
安全风险评估
隐患排查
安全生产标准化
应急救援
安全教育
涉路项目质量与安全技术评价
安全评价收费标准
信息中心
报告公开
项目公示
相关法规
新闻中心
公司资讯
行业资讯
联系我们
人才招聘
当前位置:
首页
>
信息中心
>
项目公示
报告公开
项目公示
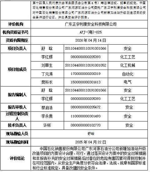
中国石化销售股份有限公司广东河源石油分公司新塘加油站升级改造项目安全评价
发布时间:2025-07-01 发布者:
上一篇:
下一篇:
相关新闻
《海南雄创投资咨询有限公司乐东县千家镇乐...
《长新树脂(广东)有限公司二期工程建设项目安...
《江门市域峰贸易有限公司1#厂房、2#仓库之...
《东莞市银龙石油有限公司危险化学品经营项...
《中粮德信行健康产业有限公司经营危险化学...
《佛山市鹰彩化工有限公司危险化学品经营安...
《佛山市顺德区居都邦涂料有限公司经营危险...
《温州宇顺电镀有限公司危险化学品使用 安...
links